AI Automation for Identity Governance
Secure Operations for ISC. Intelligent Testing for IIQ
IGA-AI is a governed AI chatbot platform purpose-built for SailPoint.
Built for IAM teams, auditors, QA teams, and SailPoint implementation partners worldwide.
Automate ISC identity operations and IIQ testing workflows using natural language—securely, auditable, and enterprise-safe.
IdentityIQ Is Feature-Rich — But Testing Is Manual
SailPoint ISC environments require significant manual effort for identity operations, audits, and data retrieval. Teams spend valuable time navigating complex interfaces, performing repetitive administrative tasks, and preparing audit evidence..
IGA-AI provides governed AI operational automation for SailPoint Identity Security Cloud—allowing authorized teams to perform identity tasks, audits, and reporting using secure chat commands.
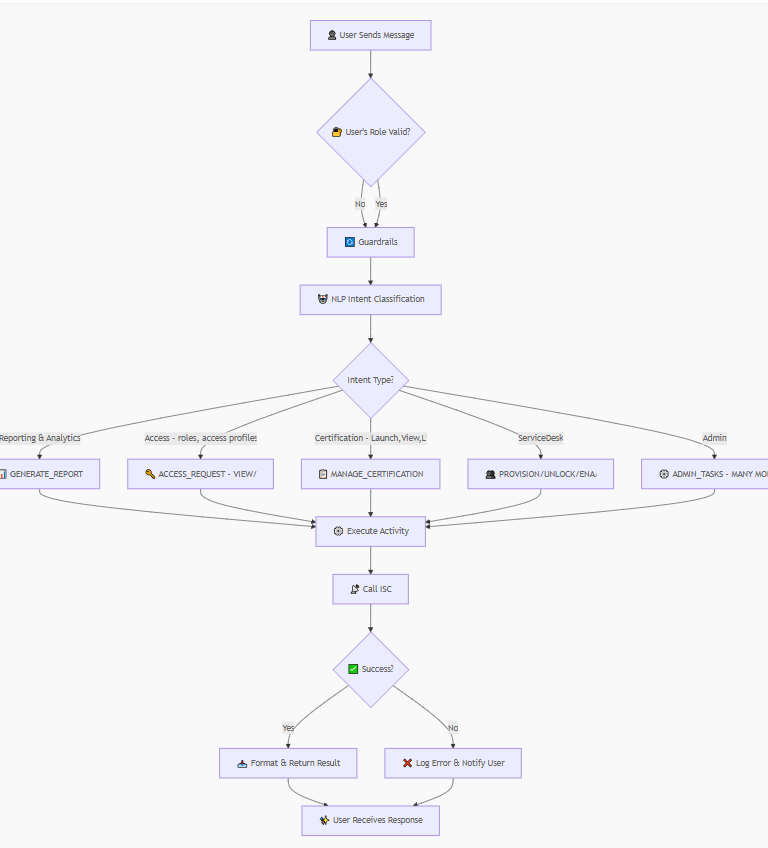
⚙️ HOW IT WORKS (3 STEPS)
1️⃣ Ask in Plain Language
Users type a simple command in chat (example: “Run uncorrelated accounts report from past 30 days?” or “Launch Campaigns” or "Set "Entitlement owners for a source" etc..,).
2️⃣ AI Executes Securely
The platform performs the action using governed automation, role-based permissions, and strict guardrails.
3️⃣ Evidence & Audit Logs Generated
Every action is logged, traceable, and report-ready.
🔵 FEATURES – ISC(Auto-Ops)
ISC Features — Operational AI Automation
✔ Perform identity admin tasks via chat
✔ Trigger operational workflows using natural language
✔ Retrieve audit and compliance data instantly
✔ Enable secure self-service for authorized users
✔ Reduce dependency on UI navigation
Security Built In
🔒 Role-based access
🔒 Full audit trail
🔒 Guardrails to prevent unsafe actions
🔒 Enterprise-grade controls
🟣 FEATURES – IIQ (TESTING AUTOMATION)
IIQ Features — Testing Automation Only
✔ Automate IIQ test scenarios via chatbot
✔ Simulate identity lifecycle events
✔ Execute UI-driven testing flows
✔ Capture screenshots, logs, and reports
✔ Generate automated test evidence
ISC Is Powerful — But Daily Operations Are Manual
IdentityIQ implementations rely heavily on manual testing, regression cycles, and repetitive validation tasks. QA teams spend weeks executing test cases, simulating lifecycle scenarios, and collecting evidence.
IGA-AI acts as an AI testing assistant for IdentityIQ, automating test execution, validation, and evidence generation—never production actions.
⚙️ HOW IT WORKS (3 STEPS)
1️⃣ Ask in Plain Language
Users type a simple command in chat (example: “Create 10 test user for Application (AD, Oracle, SAP etc..,) ?” or “Validate the Application", etc..,).
2️⃣ AI Executes Securely
The platform performs the actions automatically based on the request and complete.
3️⃣ Evidence & Audit Logs Generated
Every action is logged with evidence and report-ready.
Built exclusively for SailPoint environments.
About Us
Built by Identity Governance Experts
19+ years of IAM and cybersecurity experience specializing in SailPoint IdentityIQ and Identity Security Cloud implementations, automation, and enterprise IAM transformation.
Our Services
AI Automation for SailPoint Operations & Testing
🎯Governed ChatOps for Identity Teams
Execute SailPoint tasks, workflows, and identity operations using governed natural language commands.
🎯AI-Powered IIQ Testing Automation
Automate IdentityIQ test scenarios, lifecycle validations, evidence capture, and regression testing.
🎯Audit & Compliance Automation (ISC)
Generate audit-ready certification, access, and identity reports through secure AI-driven chat commands.
Built for enterprise IAM environments with role-based access control and full audit logging.
Designed for QA teams, partners, and implementation projects.
What You Achieve With IGA-AI
Our chatbot is an AI-powered intelligent automation system with Generative AI capabilities.
⚡Testing Cycles Reduced by 60–80%
Replace weeks of manual IIQ testing with AI-driven automated execution.


🧠Natural Language → Enterprise Actions
Admins and auditors operate SailPoint using simple chat prompts.
📋 Audit Evidence in Seconds
Logs, screenshots, and reports automatically generated for compliance.
🎯Higher Test Coverage, Fewer Defects
AI-driven validation improves regression coverage and release confidence.
Built exclusively for SailPoint environments.
Request a Live Demo
See how AI transforms SailPoint operations and testing in minutes.
