Seamless Identity Automation With IGA-AI
IGA-AI delivers purpose-built AI automation for modern identity programs—conversational operations for ISC and intelligent testing for IIQ.
Solution 1: ISC – Conversational IGA Operations
Capabilities
Natural language access requests
Certification campaign execution & tracking
Identity lifecycle operations (Joiner / Mover / Leaver)
On-demand compliance & access reports
Administrative actions without UI navigation
Operational Flow
Secure chat-based user interaction
AI-driven intent detection
Role-based authorization validation
Real-time execution via ISC Tasks
Instant response, audit-ready logging
Eliminates manual UI navigation and reduces operational effort by up to 70%.
What’s Automated
Automated test case generation for IIQ workflows
Regression testing for access requests & certifications
Role, policy, and certification path coverage
Automated validation reports for audit & QA teams
Solution 2: IIQ – Intelligent Testing Automation
Why it Matters
Faster release cycles
Reduced manual QA effort
Early defect detection before production
⚠️ IGA-AI for IIQ is strictly limited to testing and validation.No production provisioning or live identity changes are performed
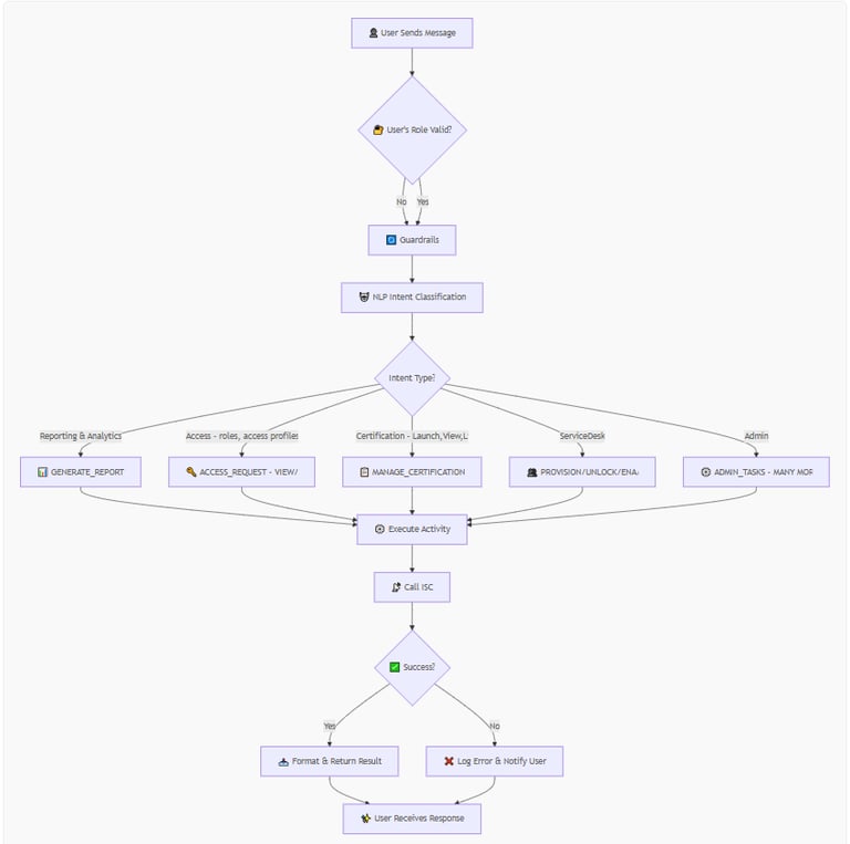
"Execute Activity” → Action Orchestration Layer - ISC
End-to-End Conversational Automation for SailPoint ISC
IGA-AI securely interprets natural language requests, orchestrates actions, and executes governed operations using SailPoint ISC APIs — without bypassing existing policies, approvals, or audit controls.
🔒 Security & Compliance
All actions are executed using authenticated OAuth tokens and existing ISC authorization models. IGA-AI does not store credentials or bypass approval workflows.
Example
User: “Show pending access certifications for Finance users”
IGA-AI: Classifies intent → Calls ISC → Returns real-time results
IIQ – Intelligent Testing & Validation Automation
🔹 IIQ Testing Speed Comparison: Manual vs Automation
27 min vs 2.4 min
10x speed
90% time savings
Demonstrated using real IIQ workflows with validation steps.
🔹 IIQ Testing Automation – ROI Snapshot
🔹 Solutions reflect real-world implementations: conversational operational automation for ISC and proven intelligent testing automation for IIQ.
(2 Test Scenarios)
🔹 Best Fit For
IIQ upgrades and patch validation
Regression testing before production releases
QA teams supporting multiple IIQ instances
Meet IGA-AI
Revolutionizing identity governance testing with AI-driven automation that saves time, cuts costs, and boosts security accuracy.
Solutions now reflect what’s actually implemented: chat-driven operational automation for ISC and proven testing automation for IIQ
Your conversational intelligence layer for identity governance
Get in Touch
Reach out to start your AI testing journey today.
